考试心得:

  • 考的很简单,完全没必要花很多精力复习

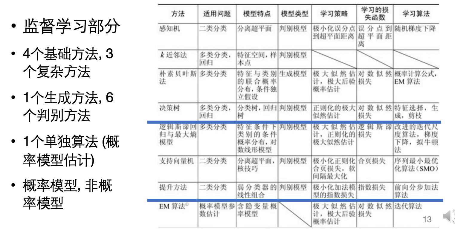
第一章 统计学习方法概述

❝ 机器学习是一门人工智能的科学, 该领域的主要研究对象是人工智能, 特别是如何在经验学习中改善具体算法的性能。 ❞

—— 机器学习是对能通过经验自动改进的计算机算法的研究。

统计学习

  • 概念:计算机基于数据构建概率统计模型,运用模型对数据进行预测和分析。
  • 研究对象:数据、基本假设。
  • 目的:对数据(特别是未知数据)进行预测和分析。

🤔 为什么需要机器学习?

  1. 数据量太大:人脑无法处理海量维度。
  2. 知识盲区:人类无法解释专业知识,或专业知识本身不存在。

发展历程与三要素

模式识别与机器学习发展历程:

核心:统计学三要素

1. 模型 (Model)

  • 非概率模型
    • 假设空间:决策函数 $F=\{f \mid Y=f(X)\}$
    • 参数空间:$F=\{f \mid Y=f_\theta(X), \theta \in \mathbb{R}^n\}$
  • 概率模型
    • 假设空间:条件概率 $F=\{P \mid P(Y|X)\}$
    • 参数空间:$F=\{P \mid P_\theta(Y|X), \theta \in \mathbb{R}^n\}$

2. 策略 (Strategy)

  • 损失函数:度量一次预测的好坏。
  • 风险函数:度量平均意义下的好坏(损失函数的期望)。

3. 算法 (Algorithm)

  • 求解得到最优模型(通常指最优化问题的求解算法)。

分类体系

  • 学习分类:监督学习、无监督学习、强化学习 (具体概念)
  • 模型分类:(非)概率、(非)线性、(非)参数、生成/判别


混淆矩阵

⚡️ 快速记忆口诀:

先看预测,再看结果

  • 预测为 $\rightarrow$ P (Positive);预测为 $\rightarrow$ N (Negative)
  • 预测正确 $\rightarrow$ T (True);预测错误 $\rightarrow$ F (False)

核心指标:

  • 精确率 (Precision):$P=\frac{TP}{TP+FP}$ (你认为是对的里面,有多少真是对的?)
  • 召回率 (Recall):$R=\frac{TP}{TP+FN}$ (把精确率的 FP 换成 FN)
  • F1值:$\frac{2}{F_1} = \frac{1}{P} + \frac{1}{R}$

过拟合 (Overfitting)

训练数据上表现很好(把噪声也学进去了),对于未知数据表现很差。

解决办法:

  • 正则化
  • 增大数据集
  • 早停机制
  • 减少模型参数

欠拟合 (Underfitting)

模型过于简单,未能学习到数据中的基本规律,导致在训练集和未知数据上表现均不理想。

解决办法:

  • 增加模型复杂度
  • 增加特征数量
  • 减少或移除正则化参数
  • 延长训练时间/充分训练

第二章 线性感知机

1. 超平面 (Hyperplane)

怎么理解?

定义:在 $n$ 维空间中,将空间一分为二的 $n-1$ 维子空间。

  • 超平面方程

点到超平面的几何距离


2. 感知机模型 (Perceptron)

关键词线性二分模型、判别模型

(1) 模型

  • 输入空间:$x \in R^n$
  • 输出空间:$y \in \{+1, -1\}$
  • 假设空间

    符号函数 (Sign Function)

  • 模型参数

    • $w$:权值向量
    • $b$:偏置
    • $w \cdot x$:内积

(2) 策略

感知机的目标是最小化误分类点到超平面的总距离。

  • 损失函数(误分类点集合 $M$): (注:由于 $\frac{1}{|w|}$ 不影响梯度方向,为了计算简便,在损失函数中省略)

(3) 算法

转化为求解最优化问题:


3. 算法实现形式

(1) 梯度下降法

  • 输入:训练数据集 $T = {(x_1, y_1), \dots, (x_N, y_N)}$,学习率 $\eta$ ($0 < \eta \le 1$)
  • 输出:$w, b$

算法步骤

  1. 初始化:$w_0 \leftarrow 0, b_0 \leftarrow 0$,$\eta$看题目
  2. 选取数据:$(x_i, y_i)$
  3. 判断误分类
    如果满足条件 $y_i (w \cdot x_i + b) \le 0$,则更新参数:
  4. 循环:转至 (2),直至训练集中没有误分类点。

特点:直观,但如果数据量大或维度高,计算量大。

(2) 对偶形式

  • 核心思想:将 $w$ 表示为实例 $x_i$ 和标记 $y_i$ 的线性组合。
  • 输出:$\alpha, b$
  • 假设空间变为 (其中 $\alpha = (\alpha_1, \alpha_2, \dots, \alpha_N)^T$)

算法步骤

  1. 初始化:$\alpha \leftarrow 0, b \leftarrow 0$
  2. 选取数据:$(x_i, y_i)$
  3. 判断误分类
    如果满足条件:则更新参数:($b$和梯度下降一样)
  4. 循环:转至 (2) 直到无误分类数据。

💡 重点:如何计算判别式:

在对偶形式中,样本之间的内积计算非常频繁,通常预先计算 Gram 矩阵 并存储:

注意:$x_i$ 有几个,$\alpha_i$ 就有几个 $=0$(初始化)
做题技巧(表格法迭代)


4. 感知机算法收敛性定理

  • 收敛定理 (Novikoff)
    误分类次数 $k$ 有上界。这意味着,只要训练数据集是线性可分的,感知机算法一定能收敛(在有限步内找到解)。

  • 局限性

    1. 解不唯一:解依赖于初值的选择,也依赖于误分类点的选择顺序。
    2. 震荡:如果数据集线性不可分,算法会一直震荡,无法做到完全正确分类。
  • 下一步引申
    为了得到唯一最优的分离超平面,我们需要引入更强的约束 —— 这就是 SVM (支持向量机) 的由来。

第三章 $K$近邻

1. 算法简介

关键词分类模型、回归模型、适用于(数值型、标称型)数据、1-NN训练错误率=0

算法特点及优缺点

懒惰学习 (Lazy Learning)

定义无实质性模型训练,利用训练集数据对特征空间进行划分。测试时,要计算输入实例距每个样本的距离。

优点 (Pros) 缺点 (Cons)
精确度高 时间复杂度高(花时间)
对异常值不敏感 空间复杂度高(耗内存)
无数据输入假定(无训练阶段) -

$K$ 值的选择

  • $K$ 值较小 (模型复杂)

    • 近似误差(偏差)减小 $\rightarrow$ 估计误差(方差)增大(对噪声敏感)
    • 噪声敏感
    • 整体模型变得复杂,容易发生过拟合
  • $K$ 值较大 (模型简单)

    • 近似误差增大 $\rightarrow$ 估计误差减小
    • 整体的模型变得简单,但容易发生欠拟合
  • 通过交叉验证选择 $K$ 值

    • 模型准确率随 $K$ 值的变化非单调
    • $K$ 一般低于训练集样本容量的平方根:$k < \sqrt{N}$
    • 经验上,$k$ 值一般不超过 20:$k < 20$

$kNN$ 算法的应用挑战

  • 距离函数确定
    • 距离度量方式众多
  • $k$ 值确定
    • $k$ 值对模型精度的影响非单调
    • 边界易出错 (软分类)
  • 特征的选择
    • 不同特征的影响程度不同
  • 复杂度
    • 需要计算测试例 $x’$ 与所有训练数据的距离
    • 计算复杂度正比于训练样本容量

2. 距离度量

$L_p$ 距离

  • 欧氏距离 ($L_2$)

  • 曼哈顿距离 ($L_1$)

  • 切比雪夫距离 ($L_{\infty}$):(取同维度坐标差最大者)

马氏距离

  • 了解即可

距离度量的性质

  • 非负性 (non-negativity):
  • 自反性 (reflexivity):
  • 对称性 (symmetry):
  • 三角不等式 (triangle inequality):

3. 分类决策规则

  • 核心规则:多数表决规则。
  • 理论意义:等价于 $0-1$ 损失函数下的经验风险最小化
  • 误分类概率:在一个领域中,与领域样本特征不同的总数 $\div$ 领域样本总数。

4. kd 树

搜索方法

(注:$kd$ 树是二叉树)

  1. 先在 $x$ 轴找到中位数,垂直划分。
  2. 再在划分的两块区域里找 $y$ 轴中位数,继续划分。
  3. 直至划分完毕。

$kd$ 树计算复杂度

  • 一般情况:时间复杂度为 $O(\log N)$
  • 最坏情况:时间复杂度 $O(N)$
  • 适用场景:更适用于训练实例维度远大于空间维度时的搜索。~~

第四章 贝叶斯方法

1. 概率统计基础知识

$pmf$ & $pdf$

概率质量函数(Probability mass function)
定义:$P(X=x_i)$,即离散随机变量在各特定取值上的概率。

  • $\sum_{i} P(X=x_i) = 1$
  • $P(X=x_i \cap X=x_j) = 0 \text{ if } i \neq j$
  • $P(X=x_i \cup X=x_j) = P(X=x_i) + P(X=x_j) \text{ if } i \neq j$
  • $P(X=x_1 \cup X=x_2 \cup \dots \cup X=x_k) = 1$

概率密度函数(Probability density function)
定义:描述了连续随机变量 $x$ 的概率密度。

  • $f(x) \ge 0, \forall x$
  • $\int_{-\infty}^{+\infty} f(x) = 1$
  • 真实概率通过 pdf 的积分得到
  • e.g. $X$ 取 0-1 的概率为:

联合概率分布

描述两个或多个随机变量同时发生的概率。

  • 离散型:$P(X=x, Y=y)$
    • 性质:$\sum_x \sum_y P(X=x, Y=y) = 1$
  • 连续型:$f(x, y)$
    • 性质:$\iint f(x, y) dx dy = 1$
  • 边缘分布 (Marginalization):从联合分布中求出单个变量的分布。
  • 独立性:若 $X$ 与 $Y$ 相互独立,则:

条件概率

定义:在事件 $B$ 已经发生的条件下,事件 $A$ 发生的概率。

(其中 $P(A, B)$ 是联合概率,$P(B)$ 是边缘概率)

链式法则

将联合概率分解为条件概率的乘积。
对于两个变量:

推广到 $n$ 个变量:

全概率公式

如果事件组 $B_1, B_2, \dots, B_n$ 构成样本空间的一个划分(互斥且完备),则对于任意事件 $A$:

  • 直观理解:求 $A$ 发生的概率,等于把 $A$ 在各种不同情况($B_i$)下发生的概率加权求和。

均值与方差

  • 期望 (Expectation / Mean) $\mu$:
    • 离散:$E[X] = \sum x_i P(x_i)$
    • 连续:$E[X] = \int_{-\infty}^{+\infty} x f(x) dx$
    • 性质:$E[aX + b] = aE[X] + b$
  • 方差 (Variance) $\sigma^2$:衡量数据的离散程度。

协方差

定义:衡量两个变量 $X$ 和 $Y$ 总体误差的期望,反映它们之间变化的方向

  • $Cov > 0$:正相关
  • $Cov < 0$:负相关
  • $Cov = 0$:不相关(线性无关)

相关性

皮尔逊相关系数 (Correlation Coefficient) $\rho$:
将协方差归一化,消除了量纲的影响,衡量线性相关的强度。

  • 取值范围:$[-1, 1]$。
    ($1$ 为完全正相关,$-1$ 为完全负相关,$0$ 为无线性相关)

2. 朴素贝叶斯

贝叶斯

  • 贝叶斯公式 (Bayes' Theorem)
    • $P(Y|X)$: 后验概率 (Posterior)
    • $P(X|Y)$: 似然 (Likelihood)
    • $P(Y)$: 先验概率 (Prior)
    • $P(X)$: 证据 (Evidence)
  • 贝叶斯决策
    • 已知类条件概率密度参数表达式和先验概率
    • 利用贝叶斯公式转换成后验概率
    • 根据后验概率大小进行决策分类

朴素贝叶斯

基于贝叶斯定理与特征条件独立假设的分类算法。

  • “朴素” (Naive) 的含义:假设样本的各个特征之间相互独立

朴素贝叶斯分类器

给定输入特征向量 $\mathbf{x} = (x_1, x_2, \dots, x_n)$,预测类别 $y$。
我们只需最大化分子部分(这个公式考试一定要写)

  • $P(y)$:先验概率,即类别的频率。
  • $P(x_i|y)$:条件概率(似然),即在某类中观察到该特征的概率。

朴素贝叶斯参数估计

  1. 极大似然估计 (MLE)
    直接使用频率来估计概率。
    • $P(y = c_k) = \frac{N_{c_k}}{N}$
    • $P(x_i = a | y = c_k) = \frac{N_{ik}}{N_{c_k}}$
    • $\hat{\theta} = \frac{\sum_{i=1}^{N} x_i}{N}$
  2. 贝叶斯估计 (Bayes)
    引入平滑项(如拉普拉斯平滑)解决零概率问题。
    • $P(x_i = a | y = c_k) = \frac{N_{ik} + \lambda}{N_{c_k} + \lambda S_i}$
    • 其中 $\lambda \ge 0$ 为平滑系数(常取 1),$S_i$ 为特征 $x_i$ 可能取值的个数。
    • $\hat{\theta} = \frac{\sum_{i=1}^{N} x_i+\alpha}{N+\alpha+\beta}$ ($\hat{\theta}$ ~ $Beta(\alpha,\beta)$)
  3. 拉普拉斯平滑 (Laplace Smoothing)
    解决零概率问题(即某个特征在训练集中未出现导致概率为0)。
    • $\lambda$: 平滑系数(通常取 1)。
    • $S_i$: 特征 $x_i$ 可能取值的个数。

第五章 决策树

1. 决策树模型

决策树的表示

  • 一种描述对实例分类的 树形结构,包含:
    • 根结点 (Root Node):最上面的结点,是整个决策树的开始。
    • 内部结点 (Internal Node):代表一个问题或者决策,通常对应待分类对象的属性
    • 叶结点 (Leaf Node):代表一种可能的分类结果
    • 有向边:连接各个结点。

优点

  • 可解释性强:推理过程容易理解,可以表示成 If-Then 形式。
  • 依赖属性取值:推理过程完全依赖于属性变量的取值特点。
  • 特征筛选:可自动忽略对目标变量没有贡献的属性变量,为判断属性重要性、减少变量数目提供参考。

学习目的

  • 理想的决策树(通常有以下3种目标):
    1. 叶结点数最少
    2. 叶结点深度最小
    3. 叶结点数最少且叶结点深度最小
  • 现实困境:找到这种绝对最优的决策树是 NP难题
  • 实际目标:找到 尽可能 趋向于最优的决策树。

2. 特征选择与信息熵

熵(Entropy)

  • 定义:度量样本集合 纯度 (Purity) 最常用的一种指标,代表随机变量不确定性的度量

    规律:熵越大,随机变量的不确定性就越大。

  • 计算公式
    设 $X$ 是一个取有限个值的离散随机变量,其概率分布为 $P(X=x_i) = p_i, \quad i=1,2,\dots,n$,则随机变量 $X$ 的熵 $H(X)$ 定义为: :若 $p_i=0$,则定义 $0 \log 0 = 0$。

条件熵 (Conditional Entropy)

  • 定义:表示在已知随机变量 $X$ 的条件下,随机变量 $Y$ 的不确定性。
  • 计算公式 其中 $p_i = P(X=x_i)$。

信息增益 (Information Gain)

  • 定义:特征 $A$ 对训练数据集 $D$ 的信息增益 $g(D, A)$,定义为集合 $D$ 的经验熵 $H(D)$ 与特征 $A$ 给定条件下 $D$ 的经验条件熵 $H(D|A)$ 之差。
  • 物理意义:由于特征 $A$ 而使得对数据集 $D$ 的分类不确定性减少的程度。信息增益大的特征具有更强的分类能力。

信息增益比 (Gain Ratio)

  • 背景:信息增益倾向于选择 取值较多 的特征(例如唯一的 ID 号),这往往不是我们想要的。
  • 定义:特征 $A$ 对训练数据集 $D$ 的信息增益比 $g_R(D, A)$ 定义为信息增益 $g(D, A)$ 与训练数据集 $D$ 关于特征 $A$ 的值的熵 $H_A(D)$ 之比: 其中, $n$ 是特征 $A$ 取值的个数。

3. 经典算法

$ID3$ 算法

  • 测试属性信息增益

具体计算流程:(设$C_1+C_2=D$)

  1. 计算不考虑特征的信息熵

    其中 $|D|$ 为样本总数,$|C_k|$ 为属于第 $k$ 类的样本数(eg: 买/不买)。

  2. 计算条件熵

    • 先选择一个 特征 $A_i$,将数据集 $D$ 根据特征 $A_i$ 的不同取值划分为 $n$ 个子集 $D_1, D_2, \dots, D_n$。
    • 计算特征 $A_i$ 下不同取值 $D_i$ 的信息熵 $H(D_i)$:其中,$C_k$ 是在集合 $D_i$ 里的第 $k$ 种类别的数量 (eg: 买/不买)。
    • 计算条件熵 $H(D|A_i)$:
  3. 计算信息增益

  4. 特征选择
    选取 信息增益最大 的特征$A_i$作为当前的分裂节点(根节点或内部节点)。

  5. 递归构建
    对子节点重复以上步骤,以此类推,直至分类完全(或满足停止条件)。

$C4.5$ 算法

  • 测试属性信息增益比 (除选择特征的标准不同外,其余步骤与 $ID3$ 一致)。
  • 计算完信息增益后,计算信息增益比其中,特征固有值这里 $|D|$ 是样本总数,注意和 $H(D_i)$ 的计算区分。

过拟合

  • 现象:决策树算法增长树的每一个分支的深度,直到恰好能对训练样例比较完美地分类。
  • 原因:当数据中 有噪声训练样例数量太少,以至于不能产生目标函数的有代表性的采样时,简单算法产生的树会过拟合训练样例。

4. $CART$算法

基尼指数 (Gini Index)

  • 定义:度量数据纯度的指标。基尼指数越小,模型的不确定性越小,纯度越高
  • 计算公式
    假设有 $K$ 个类,样本点属于第 $k$ 类的概率为 $p_k$,则概率分布的基尼指数为:

    对于给定的样本集合 $D$,其基尼指数为:

    其中 $C_k$ 是 $D$ 中属于第 $k$ 类的样本子集。

  • 特征下的基尼指数:(一分为二的划分问题)
    如果特征 $A$ 的取值将集合 $D$ 划分成 $D_1$ 和 $D_2$ 两部分(注意:CART 生成的是二叉树),则在特征 $A$ 的条件下,集合 $D$ 的基尼指数为:



  • 选择标准:选择使得 基尼指数最小特征及其划分点作为最优特征和最优切分点。

决策树生成

  • 回归树:使用 平方误差最小化 准则。
  • 分类树:使用 基尼指数最小化 准则。
  • 具体生成流程 (分类树)(上一部分的图片例子可以帮助理解)
    1. 对训练数据集 $D$ 的每个特征 $A$,以及该特征的每个可能取值 $a$,根据 $A=a$ 与 $A \neq a$ 将 $D$ 分割为 $D_1$ 和 $D_2$。
    2. 计算该切分下的 $Gini(D, A)$。
    3. 在所有可能的特征 $A$ 以及它们所有可能的切分点 $a$ 中,选择 基尼指数最小 的特征及其切分点作为最优特征与最优切分点。
    4. 生成两个子结点,将训练数据集依特征分配到两个子结点中。
    5. 对子结点递归地调用上述步骤,直到满足停止条件(如结点样本数小于阈值、基尼指数小于阈值或没有更多特征)。

决策树剪枝

  • 目的:防止过拟合。
  • 手段:剪枝,限定叶节点最小样本数,强制决策树最大深度,交叉验证($CART$剪枝)。

预剪枝

  • 在决策树生成过程中,对每个结点在 划分前先进行估计
  • 若当前结点的划分不能带来决策树 泛化性能提升,则停止划分,并标记当前结点为叶结点。

后剪枝

  • 从训练集先生成一棵 完整的决策树
  • 自底而上地考察非叶结点,若将该结点对应的子树替换为叶结点能带来决策树 泛化性能提升,则 将该子树替换为叶结点
  • CART 常用 CCP (Cost-Complexity Pruning, 代价复杂度剪枝) 方法。

对比:一般情形下,后剪枝决策树的欠拟合风险很小,泛化性能优于预剪枝决策树。但训练时间开销比未剪枝决策树和预剪枝决策树要大得多。


5. 随机森林 (Random Forest)

基本概念

  • 一种基于 Bagging(装袋法)的集成学习方法。
  • 通过构建多棵决策树,并将它们的预测结果进行汇总(分类问题用 多数投票,回归问题用 平均值)来输出最终结果。
  • “随机”的含义:体现在 样本选择的随机性特征选择的随机性

构建流程

  1. Bootstrap 采样 (样本随机)

    • 对于 $N$ 个样本的训练集,有放回地随机抽取 $N$ 次,得到一个新的训练集。
    • 未被抽到的样本称为 袋外数据 (Out-of-Bag, OOB),可用于验证模型泛化能力。
    • 重复上述步骤 $k$ 次,生成 $k$ 个独立的训练集。
  2. 特征随机选择 (特征随机)

    • 在构建每棵树的每个分裂结点时,不是从所有 $M$ 个特征中选择最优特征,而是随机从 $M$ 个特征中选取 $m$ 个特征 ($m \ll M$) 作为一个子集。
    • 从这 $m$ 个特征中选择最优的分裂属性。
  3. 生成决策树

    • 利用上述采样和特征子集,完全生长决策树(通常 不剪枝)。
  4. 集成输出

    • 分类:所有树投票,票数最多的类别为最终结果。
    • 回归:所有树预测值的简单算术平均。

优点

  • 准确率高:在许多数据集上表现良好,抗过拟合能力强(因为引入了双重随机性)。
  • 并行处理:每棵树互不依赖,可以并行训练,速度快。
  • 高维数据友好:能够处理具有成千上万个特征的输入矩阵,而无需进行特征降维。
  • 自带评估:可以使用 OOB 数据进行内部评估,无需额外的验证集。

第六章 $Logistic$回归

关键词:映射到[0,1]、分类(虽然叫回归)、判别模型

  • 思想:利用线性回归的思路去拟合数据,通过一个函数将预测结果“压缩”到 $[0,1]$,从而表示某种类别发生的概率。

几何意义与决策

  • 二项逻辑回归在几何上是在特征空间中寻找一个超平面(Decision Boundary)来分割两类数据。(通常以 0.5 为概率阈值):
  • 若 $P(Y=1|x) \ge 0.5$,预测为 1 (正类)
  • 若 $P(Y=1|x) < 0.5$,预测为 0 (负类)

1. 二项$Logistic$回归

事件的几率

  • 事件的几率 (odds):事件发生与事件不发生的概率之比为

    称为事件的发生比 (the odds of experiencing an event)。

  • 对数几率 (log odds)

  • Logistic 回归 (对数几率回归)

模型构建

  1. 线性预测
    首先,模型根据输入特征 $x$ 计算一个线性得分(Logits):

  2. $Sigmoid$ 映射
    为了将 $z \in (-\infty, +\infty)$ 映射为概率 $[0,1]$,引入 Sigmoid 函数

在数学表达上,它有两种等价形式(这也是教科书与PPT中常见的两种写法):

  • 标准倒数形式
  • 指数形式(分子分母同时乘以 $e^z$):

对应地,预测为负类($Y=0$)的概率为:

  • 参数的向量化表示 (Bias Trick)

在李航《统计学习方法》等教材中,为了简化公式推导,通常会将偏置项 $b$ 并入权重向量 $w$ 中。

  • 扩充权重向量:$w = (w^{(1)}, w^{(2)}, \dots, w^{(n)}, b)^T$
  • 扩充输入向量:$x = (x^{(1)}, x^{(2)}, \dots, x^{(n)}, 1)^T$

通过这种方式,线性项 $w \cdot x + b$ 就变成了单纯的向量点积 $w \cdot x$。最终模型公式简化为:

模型特点

  • 名为“回归”,实际是分类算法
  • 输入变量与输出变量之间不存在线性关系
  • 直接对分类可能进行建模。
  • 给出类别的近似概率。
  • 任意阶可导凸函数。

多项 $Logistic$ 回归

  • 设 $Y$ 的取值集合为 ${1, 2, \cdots, K}$
  • 多项 logistic 回归模型:

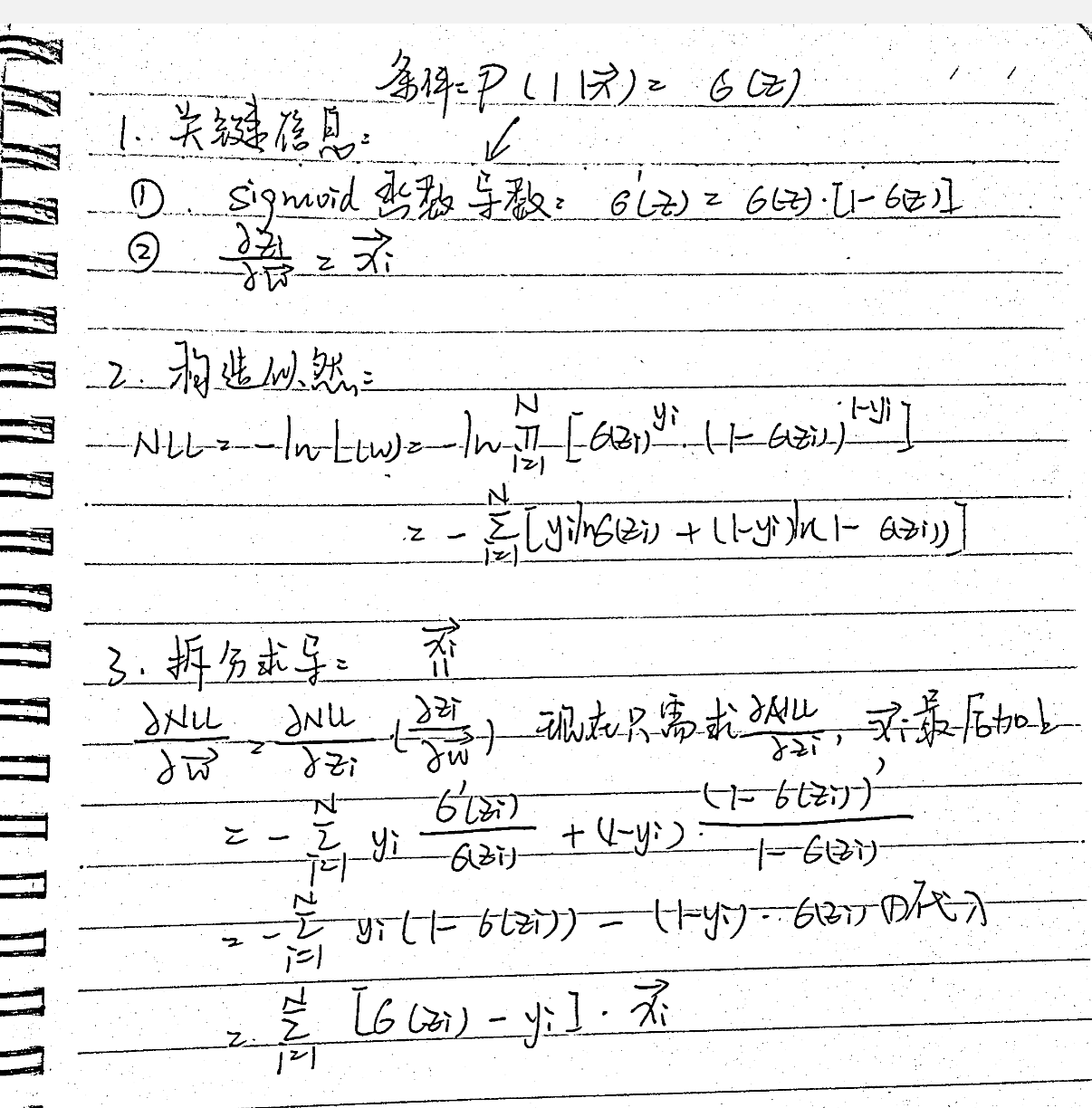
2. 极大似然函数

通过极大似然估计获得 $Logistic$ 分类器由一组权值系数 $\omega$。

  • 对于 $N$ 个观测事件:设:
  • 其联合概率密度函数,即似然函数为:
  • 取对数,得到损失函数 $L(\omega)$:注意:第三个等号是代入 $\pi(\boldsymbol{x})= P(Y=1|\boldsymbol{x})= \frac{\exp(w \cdot x)}{1 + \exp(w \cdot x)}…$
  • 最后,对 $L(\omega)$ 求极大值(梯度下降-求导), 得到 $\omega$ 的估计值。

三种函数图示

3. 最大熵模型

  • 熵最大的模型是最好的模型

4. 模型学习最优化算法

  • 梯度下降法

  • 牛顿法
  • 拟牛顿法
  • 改进的迭代尺度法

5. $Logistic Regression$(推导)


推导过程

三个关键点

  • $Sigmoid$函数的导数
  • 构造概率似然函数
  • 把求导拆分成两个求导

第七章 支持向量机

  • 定义:在特征空间上的间隔最大线性分类器(与感知机的不同)
  • 核技巧,所以存在非线性分类器
  • 学习策略:间隔最大化$\longrightarrow$正则化的合页损失函数最小化问题

1. 线性可分 SVM (硬间隔)

  • 所有样本必须线性可分,对噪音敏感,容易过拟合。

(1)原始算法

  1. 构造并求解最优化问题:
  2. 得到分离超平面:
  3. 分类决策函数

(2)对偶问题(KKT条件)

原始问题

SVM 的基本型是一个凸二次规划问题。我们的目标是最小化参数的范数(最大化间隔),同时满足分类约束。

A.构造拉格朗日函数

引入拉格朗日乘子 $\alpha = (\alpha_1, \alpha_2, \dots, \alpha_N)^T$,且 $\alpha_i \ge 0$。将约束条件融合到目标函数中

根据拉格朗日对偶性,原始问题等价于极小极大问题:

其对偶问题则是交换顺序(满足kkt条件),变为极大极小问题:

B.求解对偶问题

  • 第一步:求内层最小值 $\min_{w,b} L(w, b, \alpha)$

对 $w$ 和 $b$ 分别求偏导并令其为 0:

  1. 对 $w$ 求导:
  2. 对 $b$ 求导:
  • 第二步:代回拉格朗日函数

将上述两个关系式代回 $L(w, b, \alpha)$:

展开 $|w|^2$ 项:

  • 第三步:最终的对偶问题

此时目标是 $\max_{\alpha}$,通常我们习惯转换为 $\min_{\alpha}$ (取负号)。

最终对偶形式 (Dual Form):


C.KKT 条件

为了保证对偶问题的解(Dual Optimal)同时也确实是原始问题(Primal Optimal)的解,必须满足 KKT 条件。这是 SVM 具有“稀疏性”(支持向量特性)的数学根源。

对于最优解 $w^{\ast}, b^{\ast}, \alpha^{\ast}$ 必须满足以下四个条件:

1. 稳定性条件 (Stationarity):
即导数为 0:

2. 互补松弛性 (Complementary Slackness) [核心]:

互补松弛性的物理意义:
这个条件告诉我们,对于任意样本 $i$ ,或者 $\alpha_i^{\ast} = 0$ ,或者 $1 - y_i(w^{\ast} \cdot x_i + b^{\ast}) = 0$ 。

  • 如果 $\alpha_i^{\ast} = 0$ ,该样本对模型没有贡献(非支持向量)。
  • 如果 $\alpha_i^{\ast} > 0$ ,则必须满足 $y_i(w^{\ast} \cdot x_i + b^{\ast}) = 1$ ,即样本点必须位于 间隔边界 上。这些点就是 支持向量

3. 原始可行性 (Primal Feasibility):
样本必须满足分类间隔约束:

4. 对偶可行性 (Dual Feasibility):
拉格朗日乘子必须非负:

关键点总结

1. 为什么要做对偶?

  • 计算效率: 摆脱了对特征维度 $d$ 的依赖,计算复杂度仅与样本数量 $N$ 有关。
  • 核技巧 (Kernel Trick): 最终公式中只包含内积 $(x_i \cdot x_j)$。我们可以直接用核函数 $K(x_i, x_j)$ 替换它,从而在不显式增加维度的情况下解决非线性分类问题。

2. 软间隔 (Soft Margin) 的变化

  • 如果是软间隔 SVM,KKT 条件中的对偶可行性变为 $0 \le \alpha_i \le C$。
  • 当 $\alpha_i = C$ 时,样本点可能是一个异常点(位于间隔内部或分错)。

2. 线性 SVM (软间隔)

  • 允许样本存在噪声,有较好的鲁棒性。

(1)核心思想与动机

  • 动机: 现实中的数据往往不是完全线性可分的,或者包含噪声(异常点)。硬间隔 SVM 强行划分会导致过拟合或无解。
  • 解决: 引入松弛变量 (Slack Variable),允许部分样本点不满足严格的间隔约束(即允许犯错),以换取更大的间隔和更好的模型泛化能力。

(2)原始问题的数学表达

  • 引入松弛变量 $\xi_i$ (Xi):
    为了容忍错误,约束条件由原来的硬性限制改为软性限制:

    其中 $\xi_i \ge 0$。

  • 几何意义:(这个最好别看)

    • $\xi_i = 0$:样本分类正确且在间隔边界外(理想情况)。
    • $0 < \xi_i < 1$:样本分类正确,但落入间隔带内部(违背了最大间隔,但在正确的一侧)。
    • $\xi_i = 1$:样本落在决策边界(超平面)上。
    • $\xi_i > 1$:样本被错误分类(跑到对面去了)。
  • 目标函数:
    需要在“最大化间隔”(结构风险)和“最小化误分程度”(经验风险)之间做权衡:

(3)核心参数 C 的物理意义

  • 定义: $C > 0$ 是惩罚系数(正则化参数的倒数),由用户设定的超参数。
  • C 值较大: 对误分容忍度低。模型会迫使 $\xi_i$ 趋近于 0,追求训练集的高准确率。
    • 后果: 接近硬间隔,间隔变窄,容易过拟合
  • C 值较小: 对误分容忍度高。允许更多样本违背约束,更看重 $\frac{1}{2}|w|^2$(即间隔宽度)。
    • 后果: 间隔变宽,容易欠拟合(若太小),但泛化能力通常更强。

(4)对偶问题与解的特性

  • 拉格朗日乘子范围的变化:
    这是与硬间隔最直接的数学区别。在求解对偶问题时,乘子 $\alpha_i$ 的约束变为:

    (硬间隔是 $0 \le \alpha_i < +\infty$)

  • 支持向量 (Support Vectors) 的判定:
    根据 KKT 条件中的互补松弛性,只有 $\alpha_i > 0$ 的样本是支持向量:

    • 若 $0 < \alpha_i < C$:对应的 $\xi_i = 0$,样本恰好落在间隔边界上(它是决定间隔宽度的核心力量)。
    • 若 $\alpha_i = C$, $0 < \xi_i < 1$,样本分类正确,在间隔边界与超平面之间。
    • 若 $\alpha_i = C$, $\xi_i = 1$,样本在超平面上。
    • 若 $\alpha_i = C$, $\xi_i > 1$,样本误分类

(5)等价形式:合页损失函数 (Hinge Loss)

  • 软间隔 SVM 的优化目标等价于合页损失函数
  • Hinge Loss 定义: $L(y, f(x)) = \max(0, 1 - y f(x))$
  • 解释: 只有当样本不仅分对了,而且距离超平面距离足够远(函数间隔大于 1)时,损失才为 0;否则损失随着错误的程度线性增加。

3. 支持向量是什么?

  • 支持向量是使得约束条件等号成立的点,即 $\text{s.t.} \;\; y_i(w \cdot x_i + b) - 1 = 0$
  • 直观地,大多数点对于边界在哪没有影响,支持向量是决定了决策边界在哪的样本点。分离超平面完全由支持向量决定
  • 支持向量一定在间隔边界上。

  1. 线性可分:与分离超平面距离最近的样本点

4. 核函数与非线性 SVM

(1)非线性 SVM 的核心直观

  • 问题: 原始样本空间中,数据线性不可分(如异或问题、环形数据)。
  • 策略: 将样本从低维空间映射到高维特征空间(Hilbert Space)。根据 Cover 定理,在足够高的维度中,数据更有可能是线性可分的。
  • 映射函数: $\phi: \mathcal{X} \to \mathcal{H}$

(2)核技巧 (Kernel Trick)

  • 困境: 如果直接计算高维向量 $\phi(x)$,计算复杂度极高,甚至因维度无穷大而无法计算。
  • 观察: 在 SVM 对偶问题中,样本仅以内积形式出现:$\langle x_i, x_j \rangle$。在高维空间中对应 $\langle \phi(x_i), \phi(x_j) \rangle$。
  • 核函数定义: 设 $\mathcal{X}$ 是输入空间,$\mathcal{H}$ 是特征空间。如果存在函数 $K(x, z)$ 满足: 则称 $K$ 为核函数。
  • 作用: 我们不需要显式知道 $\phi(x)$ 是什么,只需在低维空间计算 $K(x, z)$,就能等效达到在高维空间做超平面划分的效果。

(3)对偶问题的修改

引入核函数后,非线性 SVM 的优化目标变为:

决策函数变为:

(4)常用核函数

核函数 公式 $K(x, z)$ 特点与应用
线性核 (Linear) $x \cdot z$ 无映射。适用于特征维数高的情况。
多项式核 (Poly) $(x \cdot z + 1)^d$ 映射到 $d$ 阶多项式空间。参数多,计算稍慢。
高斯核 (RBF) $\exp(-\frac{\lVert x - z \rVert^2}{2\sigma^2})$ 最常用。映射到无穷维空间。衡量样本相似度。$\gamma$ 越大,模型越复杂(易过拟合)。
Sigmoid 核 $\tanh(\gamma x \cdot z + r)$ 类似于神经网络中的激活函数。

(5)什么样的函数能做核函数?

  • Mercer 定理 (Mercer’s Theorem):
    只要函数 $K$ 满足对称性,且对应的核矩阵(Gram Matrix)是半正定(所有特征值非负)的,它就是合法的核函数。

第八章 提升算法

基本思想

偏差和方差

  • (b)是欠拟合(高偏差)
  • (c)是过拟合(高方差)

集成学习方法

  1. 并行化:不存在强依赖关系,关注降低方差。代表:随机森林,Bagging
  2. 序列化:又叫串行化,是强依赖关系,关注降低偏差。代表:Boosting
    • 思想:只要找到一个比随机猜测略好(分类误差 <0.5)的弱学习算法,就可以直接将其提升为强学习算法。

$AdaBoost$ 算法

关键词:加法模型、指数损失、前向分布算法
注意点

  1. 计算 $G(m)$ 的训练误差 $e_m$
  2. 计算系数 $\alpha_m =\frac{1}{2}ln\frac{1-e_m}{e_m}$ <0.5 (不考计算,但这一点要注意)
  3. 正确分类权值更新:$\times e^{-\alpha}$ ;错误分类权值更新:$\times e^{\alpha}$
  4. 损失函数:指数损失 $L(y,f(x)) =exp(-yf(x))$
  5. 分错样本权值变大,分对样本权值变小,权值和 =1(下图选 $B$)
    • 注意:样本权重 $\omega$ 之和 $=1$,但是基分类器权重 $\alpha_m$ 之和 $\not ={1}$
  6. 为什么 $AdaBoost$ 对噪声敏感?
    因为 AdaBoost 的机制是指数级地增加被分错样本的权重,是串行化模型,关住提高模型准确度(降低偏差),所以对噪声非常敏感。如果数据中存在标签错误的噪声点,模型会投入极大的资源去强行拟合这个噪声,导致正常样本被牺牲,从而过拟合。

第九章 EM算法

1. EM算法的导出

输入:观测变量数据 $X$,隐变量 $Z$,联合分布 $P(X,Z|\theta)$
输出:模型参数 $\theta$

  1. 初始化 (Initialization)

    • 随机选取模型参数的初值 $\theta^{(0)}$。
    • 注:EM 算法对初值敏感,不同的初值可能导致收敛到不同的局部极值。
  2. E步 (Expectation Step)

    • 目的:利用当前参数推测隐变量的分布。
    • 操作:基于当前参数 $\theta^{(t)}$ 和观测数据 $X$,计算隐变量 $Z$ 的条件概率(后验概率)。
    • 构造 Q 函数(即完全数据对数似然函数的期望):
  3. M步 (Maximization Step)

    • 目的:根据推测的隐变量分布,更新模型参数。
    • 操作:寻找一个新的参数 $\theta$,使得 Q 函数的值最大化:
  4. 收敛判断 (Convergence Check)

    • 操作:计算参数的更新幅度 $|\theta^{(t+1)} - \theta^{(t)}|$ 或对数似然函数的增量。
    • 判断
      • 若变化量小于预设阈值 $\epsilon$(如 $1e-5$),则停止迭代,输出最终参数 $\hat{\theta} = \theta^{(t+1)}$。
      • 否则,令 $t \leftarrow t+1$,返回第 2 步继续迭代。

2. EM算法的收敛性

(1). 核心性质:单调递增

EM 算法保证每次迭代后,观测数据的对数似然函数值是非递减的。即:

由于似然函数通常有上界(Bounded from above),单调递增且有上界的序列必然收敛。

(2). 数学原理:下界逼近

  • 原理:EM 算法并不直接优化复杂的 $L(\theta)$,而是优化其下界
  • 工具:利用 Jensen 不等式 (Jensen’s Inequality) 构造下界函数 $B(\theta, \theta^{(t)})$。
  • 过程通过最大化下界 Q 函数,间接推高了原目标函数 $L(\theta)$。

(3). 收敛目标:局部最优

  • EM 算法不能保证收敛到全局最优解 (Global Maximum)。
  • 它通常收敛到似然函数的稳定点 (Stationary Point),大多数情况下是局部极大值 (Local Maximum)
  • 只有在目标函数是凸函数(Concave)等特殊情况下,才能保证全局最优。

(4). 工程启示

  • 初值敏感性:由于存在多个局部极值,最终结果高度依赖于初始参数 $\theta^{(0)}$ 的选择。
    • 解决方案:采用多次随机初始化 (Random Restarts),取结果最好的那一组;或使用 K-Means 等算法预热初始化。
  • 收敛速度:算法在迭代初期收敛较快,但在接近极值点时收敛速度变慢(通常为一阶线性收敛)。

3. 高斯混合模型 (GMM)

在统计学习和模式识别中,高斯混合模型 (GMM)EM 算法 通常是绑定出现的。简单来说:GMM 是我们要建立的模型(Model),而 EM 算法是用于训练该模型的优化方法(Optimization Method)。

(1). 高斯混合模型 (GMM)

直观理解

传统的聚类算法(如 K-Means)是硬聚类,即一个样本点要么属于 A 类,要么属于 B 类。但在实际应用中,很多数据具有模糊性(Ambiguity)。

GMM (Gaussian Mixture Model) 是一种软聚类模型。它假设数据是由 $K$ 个不同的高斯分布(正态分布)混合生成的。对于每一个数据点,模型给出的是它属于每个簇的概率

数学定义

GMM 的概率密度函数定义为 $K$ 个高斯密度的加权和:

其中:

  • $x$: 观测数据。
  • $\pi_k$: 混合系数 (Mixing Coefficient),即第 $k$ 个高斯分布被选中的概率,满足 $\sum \pi_k = 1$ 且 $\pi_k \ge 0$。
  • $\mathcal{N}(x | \mu_k, \Sigma_k)$: 第 $k$ 个高斯分布密度函数,参数为均值 $\mu_k$ 和协方差矩阵 $\Sigma_k$。

我们需要估计的参数集合为 $\theta = { \pi_1, \dots, \pi_K, \mu_1, \dots, \mu_K, \Sigma_1, \dots, \Sigma_K }$。


(2). 为什么需要 EM 算法?

如果我们知道每个样本具体属于哪个高斯分布(即已知隐变量 Latent Variable),我们直接用极大似然估计 (MLE) 就可以算出 $\mu$ 和 $\Sigma$。

但在非监督学习中,我们不知道样本的类别标签。这就陷入了一个“鸡生蛋,蛋生鸡”的循环:

  1. 要算出参数 $\theta$,需要先知道每个样本属于哪个分布(隐变量)。
  2. 要知道样本属于哪个分布,又需要先有准确的参数 $\theta$ 来计算概率。

EM 算法 (Expectation-Maximization Algorithm) 正是为了解决这种含有隐变量的概率模型参数估计问题。


(3). EM 算法在 GMM 中的流程

EM 算法通过迭代的方式逼近最优解,主要分为两步:E步(期望步)M步(最大化步)

Step 0: 初始化

随机初始化参数 $\mu_k, \Sigma_k, \pi_k$。

Step 1: E-step (计算责任/后验概率)

固定参数,计算第 $n$ 个样本来自第 $k$ 个分模型的概率(也称为“责任” $\gamma_{nk}$):

直观解释:看当前这个点,在第 $k$ 个分布里的相对密度有多大。

Step 2: M-step (更新参数)

利用 E 步算出的 $\gamma_{nk}$ 作为权重,重新估计参数(最大化 Q 函数):

  1. 更新均值 $\mu_k$(加权平均):
  2. 更新协方差 $\Sigma_k$(加权协方差):
  3. 更新混合系数 $\pi_k$其中 $Nk = \sum{n=1}^{N} \gamma_{nk}$ 是第 $k$ 类权重的总和。

Step 3: 收敛判断

重复 E 步和 M 步,直到对数似然函数 (Log-Likelihood) 的增长小于阈值,或参数不再变化。


(4). GMM vs K-Means

维度 K-Means GMM (高斯混合模型)
聚类性质 硬聚类 (0 或 1) 软聚类 (概率分布)
模型假设 假设簇是球状的 (方差一致) 假设簇是高斯分布 (可通过协方差描述椭圆)
参数复杂度 仅中心点 (Centroids) 中心点 + 协方差矩阵 + 混合系数
本质关系 GMM 的一种特例 EM 算法的通用应用
对异常值 敏感 相对鲁棒 (概率模型具有一定容错性)

推导

引理9.2

Q函数

第十章 聚类方法

1. 层次聚类

  • 聚类是无监督学习

聚类的核心参数

  1. 距离(马氏距离、L距离)
    • 距离越小,样本越相似
  2. 相似度(夹角余弦、相关系数)
    • 相似度越大,样本越相似
  • 直接影响聚类结果,其选择是聚类的根本问题。

硬聚类 & 软聚类

  • 一个样本只能属于一个类,就叫硬聚类
  • 一个样本可以属于多个类,就叫软聚类

一些概念

假设有两个类:$G_p , G_q$

  • 类的中心:一个类中所有样本的均值
  • 类的直径:两个距离最远的样本距离
  • 单连接:两个类中最近样本的距离
  • 完全连接:两个类中最远样本的距离
  • 中心距离:两个样本中心间的距离
  • 平均距离:两个样本中所有样本的平均距离

注意:做层次聚类题目的时候注意要求是按照单连接/完全连接来聚类,画图的时候长度要按比例

聚合聚类 & 分裂聚类

  • 聚合聚类(自下而上聚类)

    • 开始将每个样本各自分到一个类
    • 之后将相距最近的两类合并,建立一个新的类
    • 重复此操作直到满足停止条件
  • 分裂聚类(自上而下聚类)

    • 开始将所有样本分到一个类
    • 之后将已有类中相距最远的样本分到两个新的类
    • 重复此操作直到满足停止条件

2. K-mean

  • 硬聚类、分成 k 个簇、非层次化、无监督学习
  • 时间复杂度:$O(nkm)$,n个样本点到k个中心的距离,维度为m。

(1). 核心原理

算法的核心目标是将 $n$ 个样本点划分到 $K$ 个簇 (Cluster) 中,使得每个样本点到其所属簇的中心的距离平方和最小。

  • 输入:样本集 $X$,聚类簇数 $K$。
  • 输出:$K$ 个簇的质心向量 $\mu$ 及每个样本的类别标签。

(2). 损失函数

最小化每个簇内样本点到中心的距离之和

其中:

  • $C_k$:第 $k$ 个簇。
  • $\mu_k$:第 $k$ 个簇的中心。
  • $|| x - \mu_k ||^2$:欧几里得距离的平方。

(3). 算法流程

K-Means 的迭代过程体现了 EM (Expectation-Maximization) 的思想:

  1. 初始化
    随机选择 $K$ 个样本点作为初始中心 ${ \mu_1, \dots, \mu_K }$。

  2. 分配阶段 —— 对应 E-step
    计算每个样本 $x^{(i)}$ 到各个中心的距离,将其分配给最近的中心:

  3. 更新阶段 —— 对应 M-step
    重新计算每个簇的中心

  4. 收敛判断
    重复步骤 2 和 3,直到中心位置不再变化或变化非常小(小于阈值)。

(4). 初值选择的解决(K-means++)

  • 问题:传统的随机初始化可能导致陷入局部最优解。
  • 解法:K-Means++
    • 第一个质心随机选。
    • 后续质心选择时,距离当前已有质心越远的点,被选中的概率越大
    • 以此优化初始质心的分布。

(优点:减少局部最优风险,加快收敛速度,更好聚类效果)

(5). 优缺点分析

优点 缺点
原理简单,易于理解和实现。 需要预先指定 K 值(k-means++/elbow方法),且 K 值对结果影响大。
收敛速度快,时间复杂度近乎线性 $O(N \cdot K \cdot M)$。 对初始中心选择敏感,可能陷入局部最优。
适合处理球状分布、密集的簇。 噪声敏感,噪声会拉偏均值。
无法处理非凸形状,且高维数据处理能力差

第十一章 奇异值分解

1. 基础概念

矩阵分解的目的:方便计算、方便储存、数据压缩。

其中,$U、V$ 都是正交矩阵,$\Sigma$ 是对角阵(从大到小排);diag( )为奇异值的对角阵。

  • 奇异值分解不要求A是方阵。
  • 奇异值分解基本定理:奇异值分解对任意实矩阵都存在。

(1). 奇异值分解基本定理证明

  • 证明不要求。

(2). SVD 的几何意义

  • $m \times n$ 矩阵A: 表示从 n 维空间 $R_n$ 到 m 维空间 $R_m$ 的一个线性变换

对于任意矩阵 $A = U \Sigma V^T$,其线性变换的几何过程可以分解为:

  1. 旋转 ($V^T$)
    • 在输入空间($R_n$)中进行旋转。
    • 目的是找到一组正交基(主方向),将其对齐到坐标轴。
  2. 拉伸 ($\Sigma$)
    • 沿坐标轴方向进行缩放。
    • 缩放倍率即为奇异值 $\sigma_i$。
    • 这一步将“单位圆/球”变换为“椭圆/椭球”。
  3. 旋转 ($U$)
    • 将拉伸后的椭圆旋转到输出空间($R_m$)的目标方向。
    • $U$ 的列向量即为椭圆的主轴方向。

直观理解:任何线性变换本质上都是把一个圆(或球)拉伸成一个椭圆(或椭球),SVD 让这个过程直观化。

(3). 奇异值分解的不唯一性

  • $\Sigma$ 是唯一的,但是 $U、V$ 是不唯一的。

2. 紧奇异值分解 & 截断奇异值分解

(1). 紧奇异值分解

核心概念:去伪存真。只保留非零奇异值及其对应的奇异向量(即秩 $r$)。

  • 定义:去掉 $\Sigma$ 中为 0 的奇异值,以及 $U$ 和 $V$ 中对应的列(这些列对应于零空间,对重构 $A$ 没有贡献)。
  • 公式
  • 维度
    • $U_r$: $m \times r$
    • $\Sigma_r$: $r \times r$ (无零元素的方阵)
    • $V_r^T$: $r \times n$
  • 特点无损分解。计算结果严格等于原矩阵 $A$,相比完整 SVD 更节省存储空间。

(2). 截断奇异值分解

核心概念:抓大放小。只保留前 $k$ 个最大的奇异值($k < r$)。

  • 定义:人为设定超参数 $k$,认为较小的奇异值是噪音并将其舍弃,仅保留主要特征。
  • 公式
  • 维度
    • $U_k$: $m \times k$
    • $\Sigma_k$: $k \times k$
    • $V_k^T$: $k \times n$
  • 特点有损近似。它是原矩阵 $A$ 的最佳低秩近似(Best Low-Rank Approximation),常用于LSA(潜在语义分析)图像压缩降噪

3. 奇异值分解的计算

(1). 计算流程

  1. 求右奇异向量 $V$

    • 构建对称阵:计算 $W = A^T A$。
    • 特征分解:求 $W$ 的特征值 $\lambda_i$ 和特征向量 $v_i$。
    • 排序:将特征值按降序排列 $\lambda_1 \ge \lambda_2 \ge \dots \ge 0$。
    • 单位化:将特征向量归一化(长度为1)。
    • 构造 $V$:$V = [v_1, v_2, \dots, v_n]$。
  2. 求奇异值矩阵 $\Sigma$

    • 计算奇异值:$\sigma_i = \sqrt{\lambda_i}$。
    • 构造 $\Sigma$:将 $\sigma_i$ 填入对角矩阵的主对角线,其余位置补 0。
  3. 求左奇异向量 $U$

    • 非零奇异值部分:利用公式直接计算对应的 $u_i$:
    • 零奇异值/维度缺失部分:若 $\sigma_i = 0$ (直接找与 $u_i$ 垂直的向量即可)或矩阵 $A$ 行数大于列数($m > n$),需利用 Gram-Schmidt 正交化 在 $U$ 的正交补空间中寻找剩余的单位向量,以补全标准正交基。

注意:此方法(利用 $A^T A$)仅适用于手算练习。计算机数值计算通常采用 Golub-Kahan 双对角化算法,以避免 $A^T A$ 带来的条件数平方和精度损失。

(2). 矩阵的外积展开式(重点看一下)

  • 矩阵 $A$ 的奇异值分解 $U\Sigma V^T$ 也可以由 外积 形式表示
  • 将 $A$ 的奇异值分解看成矩阵 $U\Sigma$ 和 $V^T$ 的乘积
  • 将 $U\Sigma$ 按照列向量分块,将 $V^T$ 按行向量分块,即得

最优近似矩阵:

  • 若 $A$ 的秩为 $r$,则
  • 设矩阵
  • 矩阵 $A_k$ 就是 $A$ 的截断奇异值分解
  • $A_k$ 的秩为 $k$,并且 $A_k$ 是秩为 $k$ 的矩阵中在 弗罗贝尼乌斯范数意义 下 $A$ 的 最优近似矩阵
  • 由于通常奇异值递减很快,所以 $k$ 取很小值时,$A_k$ 也可以对 $A$ 有很好的近似

矩阵的 F 范数:

  • 衡量两个矩阵的相似度。

设矩阵 $A \in R^{m \times n}$, $A$ 的奇异值分解为 $U \Sigma V^T$,其中 $\Sigma = \text{diag}(\sigma_1, \sigma_2, \dots, \sigma_n)$,则:

定理15.3:

  • $X$ 是 $A$ 的最优近似,因为它们的 F 范数最小。
  • k 截断的矩阵等价于最优近似。

SVD的性质(5条)




第十二章 主成分分析

关键词:无监督、降维、效率高、更好泛化能力

  • 尽量减少信息损失的情况下,把复杂高维数据压缩成简单低维数据。
  • 利用正交变换把由线性相关变量表示的观测数据转换为少数几个由线性无关变量 (主成分) 表示的数据。

在数据总体/有限样本上进行的主成分分析称为总体/样本主成分分析:
总体主成分分析是样本主成分分析的基础

1. 总体主成分分析

  • 选择方差最大的方向 (第一主成分) 作为新坐标系的第一坐标轴, 即y1轴。
  • 选择与第一坐标轴正交, 且方差次之的方向 (第二主成分) 作为新坐标系的第二坐标轴, 即y2轴。

2. 样本主成分分析

3. 定理 16.1

1. 定理 16.1 设 $x$ 是 $m$ 维随机变量,$\Sigma$ 是 $x$ 的协方差矩阵,$\Sigma$ 的特征值分别是 $\lambda_1 \ge \lambda_2 \ge \cdots \ge \lambda_m \ge 0$,特征值对应的单位特征向量分别是 $\alpha_1, \alpha_2, \cdots, \alpha_m$,则 $x$ 的第 $k$ 主成分是

$x$ 的第 $k$ 主成分的方差是

即协方差矩阵 $\Sigma$ 的第 $k$ 个特征值。

2. 例题 16.1:

例 16.1 假设有 $n$ 个学生参加四门课程的考试,将学生们的考试成绩看作随机变量的取值,对考试成绩数据进行标准化处理,得到样本相关矩阵 $R$,列于表 16.1。

表 16.1 样本相关矩阵 $R$

课程 语文 外语 数学 物理
语文 1 0.44 0.29 0.33
外语 0.44 1 0.35 0.32
数学 0.29 0.35 1 0.60
物理 0.33 0.32 0.60 1

试对数据进行主成分分析。

设变量 $x_1, x_2, x_3, x_4$ 分别表示语文、外语、数学、物理的成绩。对样本相关矩阵进行特征值分解,得到相关矩阵的特征值,并按大小排序:

这些特征值就是各主成分的方差贡献率。假设要求主成分的累计方差贡献率大于 75%,那么只需取前两个主成分即可,即 $k=2$,因为

求出对应于特征值 $\lambda_1, \lambda_2$ 的单位特征向量,列于表 16.2,表中最后一列为主成分的方差贡献率。

表 16.2 单位特征向量和主成分的方差贡献率

项目 $x_1$ $x_2$ $x_3$ $x_4$ 方差贡献率
$y_1$ 0.460 0.476 0.523 0.537 0.543
$y_2$ 0.574 0.486 -0.476 -0.456 0.218

由此按照式(16.50)可得第一、第二主成分:

这就是主成分分析的结果。变量 $y_1$ 和 $y_2$ 表示第一、第二主成分。

接下来由特征值和单位特征向量求出第一、第二主成分的因子负荷量,以及第一、第二主成分对变量 $x_i$ 的贡献率,列于表 16.3。

表 16.3 主成分的因子负荷量和贡献率

项目 $x_1$ $x_2$ $x_3$ $x_4$
$y_1$ 0.678 0.701 0.770 0.791
$y_2$ 0.536 0.453 -0.444 -0.425
$y_1, y_2$ 对 $x_i$ 的贡献率 0.747 0.697 0.790 0.806

从表 16.3 中可以看出,第一主成分 $y_1$ 对应的因子负荷量 $\rho(y_1, x_i), i=1,2,3,4$,均为正数,表明各门课程成绩提高都可使 $y_1$ 提高,也就是说,第一主成分 $y_1$ 反映了学生的整体成绩,还可以看出,因子负荷量的数值相近,且 $\rho(y_1, x_4)$ 的数值最大,这表明物理成绩在整体成绩中占最重要位置。

第二主成分 $y_2$ 对应的因子负荷量 $\rho(y_2, x_i), i=1,2,3,4$,有正有负,正的是语文和外语,负的是数学和物理,表明文科成绩提高都可使 $y_2$ 提高,而理科成绩提高都可使 $y_2$ 降低,也就是说,第二主成分 $y_2$ 反映了学生的文科成绩与理科成绩的关系。

图 16.3 将原变量 $x_1, x_2, x_3, x_4$(分别表示语文、外语、数学、物理)和主成分 $y_1, y_2$(分别表示整体成绩、文科对理科成绩)的因子负荷量在平面坐标系中表示,可以看出变量之间的关系,4 个原变量聚成了两类:因子负荷量相近的语文、外语为一类,数学、物理为一类,前者反映文科课程成绩,后者反映理科课程成绩。


(横轴为 y1 整体成绩,纵轴为 y2 文科成绩)

图 16.3 因子负荷量的分布图

  • 未知相关系数矩阵 R 的情况: